原标题:河北宣化一中回应让学生“淡化摒弃春节意识”:用词不当
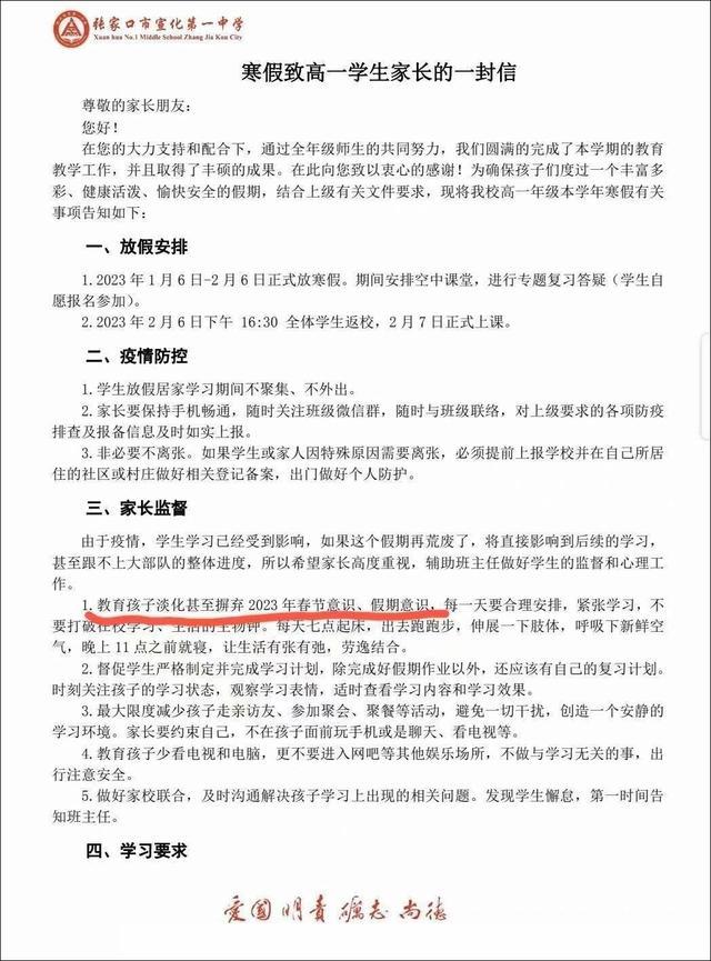
近日,有网友爆料称,河北张家口市宣化一中在高一年级寒假通知书中提到,希望家长“教育孩子淡化甚至摒弃春节意识、假期意识”。
此事引发争议。

对此,微信公众号“宣化一中”1月5日发布情况说明称,日前,该校高一年级在家长群中发布了《寒假致高一学生家长的一封信》,其中假期安排有关表述用词不当、表达不精准,引起部分网民误解,在此深表歉意。
宣化一中表示,已就此事向家长进行了解释说明,并对高一年级部主任进行了批评教育。
希望孩子们度过一个快乐、充实的假期。

记者搜索“淡化摒弃春节意识”发现,从十几年前起,许多以“劝学”为主旨的《致家长的一封信》中,就已经出现“教育孩子淡化甚至摒弃XX年春节意识、假期意识”的说法,这些模板内容大同小异,与宣化一中的“信”也高度相似。

新闻多看点
河北张家口市宣化第一中学,简称宣化一中,前身是清朝末年建立的宣化“柳川书院”。
1902年创办为新式学堂——宣化府中学堂,1912年,李大本(李大钊族兄)就任宣化府中学校校长。
多次易名后,1978年,学校正式定名为为张家口市宣化第一中学。
学校1956年即列为省属重点中学,2000年首批确定为省级示范性高中,2007年获得全国教育系统先进集体称号。
学校曾先后荣获全国体育卫生先进学校、河北省文明学校、河北省教学改革先进集体、河北省德育工作先进集体、河北省素质教育先进学校、河北省创建安全文明先进单位、河北省教代会先进学校等荣誉称号。
2020年11月16日,入选第三批国防教育特色学校。